
La intoxicación es un término que se refiere a la condición en la que el cuerpo se ve afectado negativamente por sustancias tóxicas que ingresan al organismo. Estas sustancias pueden ser productos químicos, medicamentos, alimentos contaminados, alcohol o drogas.
Existen diferentes tipos de intoxicación, como la intoxicación alimentaria, que ocurre cuando se consume alimentos contaminados por bacterias, virus, parásitos o toxinas; la intoxicación por medicamentos, que ocurre cuando se toma una dosis incorrecta o se combinan medicamentos de manera inapropiada; la intoxicación por sustancias químicas, que ocurre cuando se inhala, ingiere o se tiene contacto con productos químicos tóxicos; y la intoxicación por alcohol o drogas, que ocurre cuando se consume una cantidad excesiva de alcohol o se ingieren drogas ilegales o recreativas.
Los síntomas de intoxicación pueden variar dependiendo del tipo de sustancia y la cantidad ingerida. Algunos síntomas comunes incluyen náuseas, vómitos, diarrea, dolor abdominal, mareos, confusión, dificultad para respirar, convulsiones, pérdida del conocimiento y en casos graves, incluso puede ser fatal.
El tratamiento para la intoxicación depende del tipo y gravedad de la misma. En algunos casos, es necesario inducir el vómito o realizar lavado gástrico para eliminar la sustancia tóxica del cuerpo. También se pueden administrar antídotos o medicamentos para contrarrestar los efectos de la intoxicación. En casos graves, puede ser necesaria la hospitalización y el monitoreo constante.
Es importante tomar medidas preventivas para evitar la intoxicación, como mantener una correcta higiene en la manipulación y preparación de alimentos, seguir las indicaciones de dosificación de medicamentos, almacenar productos químicos de manera segura y evitar el consumo excesivo de alcohol o drogas.
Contenido
Intoxicación: todo lo que debes saber.
La intoxicación es un término que se utiliza para describir una condición en la que el cuerpo es expuesto a una sustancia tóxica o veneno, ya sea por ingestión, inhalación, contacto dérmico o inyección. Este tipo de situaciones pueden ser peligrosas y potencialmente mortales, por lo que es importante estar informado sobre cómo prevenirlas y qué hacer en caso de sospecha de intoxicación.
Existen diferentes tipos de intoxicaciones, dependiendo de la sustancia involucrada. Algunas de las más comunes incluyen intoxicaciones alimentarias, por consumo de medicamentos incorrectos o en dosis incorrectas, por inhalación de sustancias químicas o gases tóxicos, por exposición a productos químicos en el lugar de trabajo, entre otros.
Los síntomas de una intoxicación pueden variar dependiendo de la sustancia y la vía de exposición, pero algunos signos comunes incluyen náuseas, vómitos, diarrea, dolor abdominal, dificultad para respirar, mareos, confusión, convulsiones y pérdida del conocimiento.
En caso de sospecha de intoxicación, es importante actuar rápidamente. Lo primero que debes hacer es llamar a los servicios de emergencia o acudir a un centro médico. Mientras esperas ayuda, es fundamental intentar identificar la sustancia involucrada y recopilar cualquier información relevante, como la cantidad ingerida o el tiempo de exposición.
En algunos casos, se puede inducir el vómito si la sustancia fue ingerida recientemente y no es corrosiva o cáustica. Sin embargo, esto debe ser realizado bajo la supervisión de un profesional de la salud. Nunca se debe intentar inducir el vómito en el caso de ingestión de sustancias corrosivas o productos derivados del petróleo.
Es importante destacar que cada tipo de intoxicación requiere un tratamiento específico. En algunos casos, se puede administrar un antídoto para contrarrestar los efectos de la sustancia tóxica. En otros casos, se pueden utilizar técnicas de desintoxicación, como lavado gástrico o terapia de quelación.
La mejor forma de prevenir una intoxicación es ser consciente de los posibles peligros en nuestro entorno. Almacenar adecuadamente los productos químicos en el hogar, seguir las instrucciones de uso de los medicamentos, evitar la exposición a sustancias tóxicas en el lugar de trabajo y mantener los alimentos en condiciones adecuadas son algunas medidas que podemos tomar para reducir el riesgo de intoxicación.
Tipos de intoxicación: conoce los más comunes
La intoxicación es un fenómeno que puede afectar a nuestro organismo de diversas formas, y existen diferentes tipos de intoxicación según la sustancia que cause los síntomas. A continuación, te presentaré algunos de los más comunes:
- Intoxicación alimentaria: Es causada por la ingesta de alimentos contaminados con bacterias, virus, parásitos o toxinas producidas por microorganismos. Los síntomas más comunes incluyen náuseas, vómitos, diarrea, fiebre y dolor abdominal. Es importante mantener una buena higiene en la manipulación y preparación de alimentos para prevenir este tipo de intoxicación.
- Intoxicación por medicamentos: Se produce cuando se toma una dosis incorrecta de un medicamento o cuando se combinan diferentes fármacos que interactúan entre sí. Los síntomas varían según el medicamento y pueden incluir mareos, somnolencia, taquicardia o dificultad para respirar. Es fundamental seguir las indicaciones del médico y leer detenidamente el prospecto de los medicamentos para evitar este tipo de intoxicación.
- Intoxicación por alcohol: El consumo excesivo de alcohol puede provocar una intoxicación conocida como intoxicación etílica. Los síntomas incluyen desorientación, confusión, vómitos, pérdida del conocimiento e incluso coma. Es importante beber con moderación y conocer nuestros límites para evitar este tipo de intoxicación.
- Intoxicación por drogas: El consumo de drogas ilegales o el abuso de medicamentos puede llevar a una intoxicación grave. Los síntomas varían según la droga y pueden incluir cambios en el estado de ánimo, alucinaciones, convulsiones o incluso coma. Es fundamental evitar el consumo de drogas y buscar ayuda profesional en caso de adicción.
- Intoxicación por sustancias químicas: El contacto con sustancias químicas tóxicas, ya sea por inhalación, ingestión o contacto directo con la piel, puede producir una intoxicación. Los síntomas dependen de la sustancia y pueden incluir irritación de los ojos, la piel o las vías respiratorias, dolor de cabeza, mareos o dificultad para respirar. Es importante utilizar equipo de protección adecuado y manipular las sustancias químicas con precaución.
Estos son solo algunos ejemplos de los tipos de intoxicación más comunes, pero existen muchos otros. Es importante estar informado sobre los riesgos y tomar las medidas necesarias para prevenir la intoxicación. Si sospechas que estás sufriendo una intoxicación, es fundamental buscar ayuda médica de inmediato.
Gracias por acompañarnos en este contenido sobre intoxicación. Esperamos que hayas encontrado la información útil y relevante para tu vida diaria.
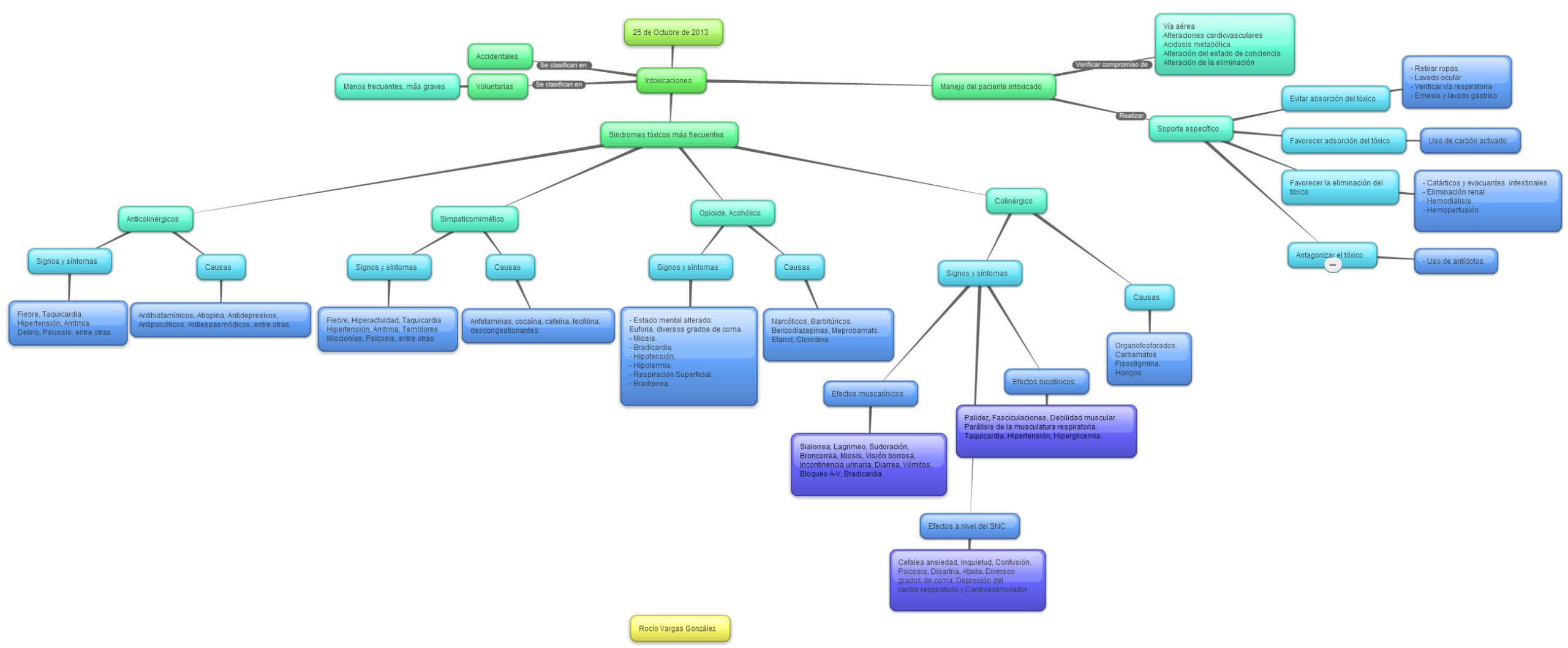
Ahora, queremos presentarte una forma visual de comprender mejor este tema a través de los diagramas de mapa conceptual de intoxicación. Estos diagramas te ayudarán a organizar y visualizar los conceptos clave relacionados con este tema.
Te invitamos a descargar las imágenes de los mapas conceptuales que hemos preparado para ti. ¡Explora, aprende y comparte estas herramientas visuales con quienes desees!
Diagramas de Mapa conceptual de intoxicación.
Recuerda que el conocimiento es poder, y entender los riesgos y las medidas preventivas en casos de intoxicación puede marcar la diferencia en situaciones de emergencia.
¡Hasta la próxima y sigue aprendiendo con nosotros!
