Saltar al contenido
Mapas Conceptuales

Mapa Conceptual de La Célula

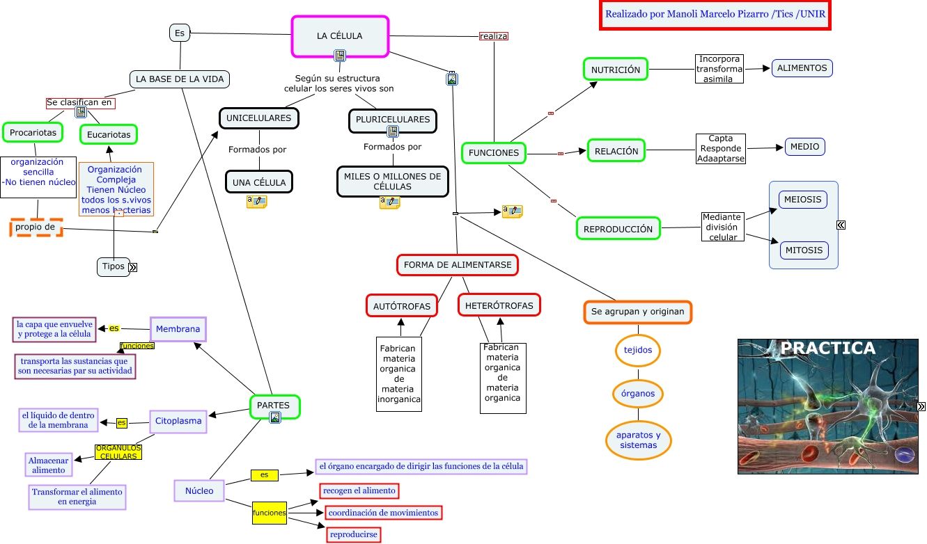
La célula es la unidad mínima de un organismo que puede actuar de manera autónoma. Esta unidad básica es la que forma los órganos del cuerpo, a pesar de ser pequeña es capaz de alimentarse, multiplicarse y morir.

Todos los organismos vivos se encuentran formados por células, de hecho, ningún organismo se considera ser vivo sino cuenta con al menos una célula. Cooperan entre sí para conformar organismos sumamente complejos como lo es el ser humano.

Célula procariota

Estas células no tienen un núcleo definido, debido a esto su material genético se encuentra disperso en el citoplasma. Las membranas de estas células no cuentan con hidratos de carbono, esteroides y sus ribosomas son más pequeños que los de las células eucariotas.

Su división celular se produce a partir de la división binaria y cuentan con un ADN con menor complejidad. Todo organismo que se encuentra formado por células procariotas se denomina procariontes.

Célula eucariota

Estas células tienen un núcleo celular definido, el cual se ubica en el interior de una envoltura nuclear, de esta manera se puede mantener la integridad del material genético. La división celular en los organismos con estas células se lleva a cabo gracias a la mitosis y su ADN resulta más complejo.

Las células eucariotas poseen una membrana plasmática con carbohidratos, esteroles y ribosomas grandes. Cabe destacar que se le llama eucariontes a todo organismo formado por estas células.

Partes de célula

Núcleo celular

Una de las principales partes que estructuran las células es el núcleo celular que se encuentra rodeado por una envoltura nuclear. Este núcleo contiene material genético de las células eucariotas.

Se puede describir como el centro de comando de toda célula eucariota, esto debido a que las células procariotas carecen de él así que su material genético está disperso en el citoplasma.

Membrana plasmática

Esta membrana funciona como una barrera que se caracteriza por su permeabilidad selectiva. Esto quiere decir, que es la encargada de regular la salida y entrada de material a la célula, también recibe la información proveniente del exterior hacia esta. Por este medio ingresan los nutrientes, el oxígeno y el agua, y salen sustancias como el dióxido de carbono.

Citoplasma

Este es el interior en sí de la célula que se encuentra entre el núcleo y la membrana plasmática. En el citoplasma puedes encontrar la maquinaria de producción y de mantenimiento que tiene la célula. Se encuentra principalmente constituido por hialoplasma, un material gelatinoso.

En el citoplasma también se encuentran ciertas estructuras membranosas que se conocen como organelos, estas cumplen diferentes actividades como respiración celular y digestión. Los organelos son responsables de mantener la vida celular.

Célula vegetal y animal

En el caso de las células vegetales, éstas tienen en el exterior de la membrana plasmática una pared celular que se encuentra compuesta por celulosa, también cuentan con una o más vacuolas enormes, es allí donde se almacenan los iones, los nutrientes y el agua.

Mientras que la célula animal se presenta como un tipo de célula eucariota, por lo tanto, sólo cuenta con una membrana celular y un citoplasma donde se encuentran los organelos y el núcleo.

Diagrama de mapa conceptual de la Célula

Mapa conceptual de la Célula
Mapa conceptual de la Célula

 

Mapa conceptual de la Célula
Mapa conceptual de la Célula #2

Vídeo del Mapa Conceptual de la Célula